Instance Verification Kit (IVK)
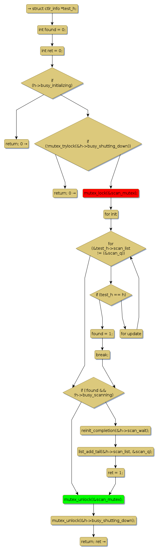
mutex lock @ [103001+24+/linux-3.19-rc1/drivers/block/cciss.c]
Instance Signature: scan_mutex
|
The Matching Pair Graph:
|
|
Function Name
|
Control Flow Graph (CFG)
|
Events Flow Graph (EFG)
|
Source Correspondence
|
|
add_to_scan_list
|
|
|
[102804+16+/linux-3.19-rc1/drivers/block/cciss.c]
|